期刊首页 学术服务

学术服务

中国知网网络首发所需文件

请作者务必仔细阅读并充分理解以下信息:


(1)网络首发的含义:
1.网络首发稿件的作用是:确保学术创新成果及时被传播、保证论文成果的时效性,在知网上被及时检索到(无封面、目录、页码);
2.网络首发为免费服务;

3.网络首发稿≠出刊印刷版本。即:在印刷版本正式出版后,网络首发稿会被中国知网删除,并替换为校对后的印刷出版版本。


(2)出刊印刷版本的注意事项:

正式出版前半个月左右,会有出版部(电话:023-68047669的编辑通过个人邮箱(非官方邮箱)/微信/电话和您联系、确认并编校您的稿件,届时请注意邮件或来电,可增减基金项目信息!

编辑校对阶段,所有作者的排序、单位等相关信息绝不可调整、替换、增减!避免出现学术不端之嫌!


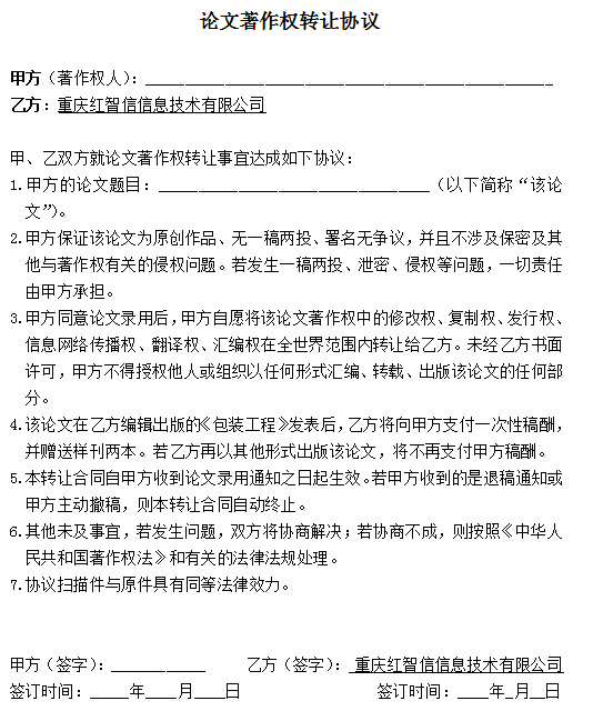
(3) 如果您需要在知网上首发该文章,请认真填写附件《论文著作权转让协议》,甲方签字一栏必须为论文的第一作者姓名(手写签名),并扫描或拍照《论文著作权转让协议》,格式为JPG/PNG/PDF均可(附件的命名格式为“第一作者姓名+2023-2”)。例:李三2022-02

!特别提示:所有作者的排序、单位等相关信息绝不可调整、替换、增减!避免出现学术不端之嫌!(若坚持调整文章作者或单位,则违背了国家新闻出版局与我期刊规定,我期刊有权做退稿处理);

不可随意大面积更改论文全文(包括参考文献!)

最后,将按照以上要求填写好的《论文著作权转让协议》文件及论文word版,两个附件以“第一作者姓名+刊期”(例:李三2022-02)邮件主题命名后,发送至《包装工程》官方邮箱designartj@126.com。




发布日期: 2026-03-17    访问总数: 225